本システムでは、JavaScriptを利用しています。JavaScriptを有効に設定してからご利用ください。
本文へスキップします。
本文へ
【全:スマホ】スマホ切替、ロゴ、メニューボタン
ホーム
日整連とは
日整連の紹介
整備工場の取組み
自動車整備振興会の紹介
リンク先情報
発刊行物の紹介
マイカー点検情報
知って納得!クルマの点検・整備
知って納得!安心車検!(web漫画)
知って納得!安心車検!(webアニメ)
国産自動車点検・整備料金実態調査
不正改造防止情報
整備相談窓口一覧
自動車整備士資格試験情報
自動車整備士になるには
登録試験のご案内
試験結果
過去の問題・解答
外国人技能実習評価試験 Technical intern training evaluation examination
特定技能評価試験 Specified skills evaluation test
自動車整備士求人情報
環境関連情報
自動車整備業の環境指針
自動車リサイクル法
ディーゼル車規制に対する自動車メーカーの対応(日本自動車工業会)
自動車リサイクル促進センター
整備事業関連情報
FAINESの紹介
継続検査OSS関連窓口
OBD検査(車載式故障診断装置を活用した検査)
次回自動車重量税額照会サービス
放置違反金滞納車情報照会システム
リコール情報検索
環境家計簿システム
自動車整備技術者認定資格制度
スキャンツール活用事業場認定制度
『自動車整備士等の働きやすい・働きがいのある職場づくり』について
職場体験学習の実施について
てんけんくんポーズ集
個人情報保護に関するご案内
消費税の変更に伴う対応
日整連ニュース
保険・共済
ユーザー説明用資料集
統計・データ
自動車整備工場のイメージに関するアンケート結果
PRTRの届出
下請事業者への配慮等について
福祉車輌取扱士とは
古物営業法の一部を改正する法律について
海水による被災冠水自動車への注意喚起について
被災整備工場の整備機器の使用に関する安全確認
使用済自動車について
独立行政法人中小企業基盤整備機構 経営自己診断システム
BCP(事業継続計画)
新型コロナウイルス対策について
イベント・キャンペーン情報
マイカー点検キャンペーン
自動車整備技能競技大会
自動車点検整備推進運動キャンペーン
オートサービスショー
JAPAN MOBILITY SHOW
国際オートアフターマーケット
人とくるまのテクノロジー展
自動車登録等適正化推進キャンペーン
自動車盗難等の発生状況について
交通安全。アクション
二輪車安全運転全国大会
謎解き答え(テーブルステッカー)
Introduction of JASPA
What is JASPA?
Activities of JASPA
The code of the maintenance
Specified skills evaluation test
個人情報等の取り扱いについて
本サイトのご利用について
お知らせ
更新情報
有償運送許可のための研修会の開催予定(令和8年度)
軽量トップページ
スローガン応募要領
スローガン応募ページ
サイトマップ
振興会事務局向け情報サイト
【全】ヘッダーリンク
HOME
サイトマップ
ENGLISH
小
中
大
サイト内検索
検索
ホーム
>
自動車整備士資格試験情報
>
登録試験のご案内
>
自動車整備技能登録試験日
H1
自動車整備技能登録試験日
公開
自動車整備士の資格を取得するには、国土交通省が実施している自動車整備士の技能検定試験を受けなければなりません。詳しくは
国土交通省のホームページ
(国家試験のご案内)をご覧下さい。
ここでは、日整連が実施していて、技能検定試験の学科及び実技試験が免除される「自動車整備技能登録試験」の日程をご案内します。
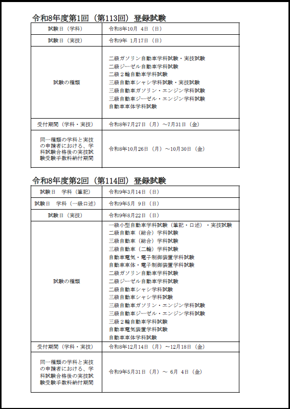
登録試験の日程
令和7年度
令和8年度